Services

We provide the best

Support

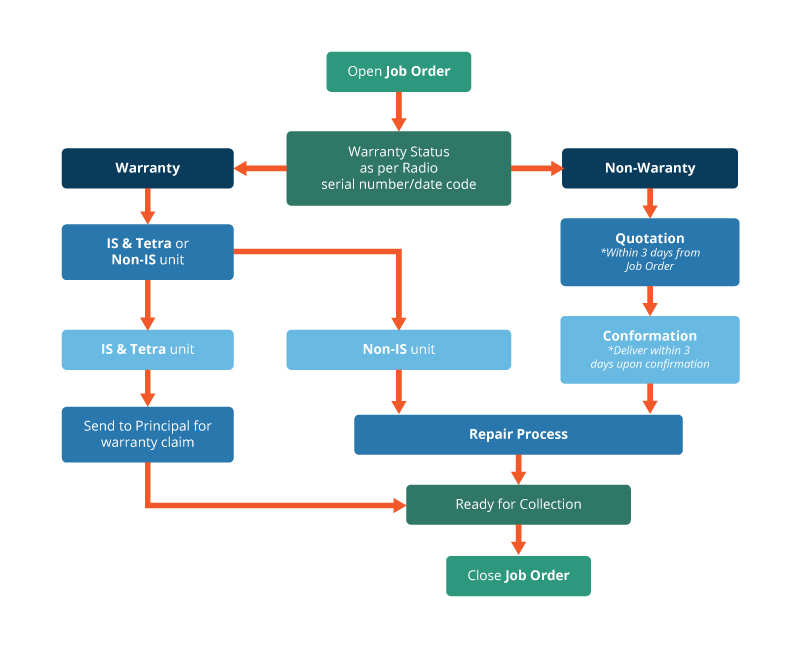
We here at Kinetra Network, we provide a list of services and after sales support to ensure that our customers have the best communications experience at all times.

Technical support & repair services:
Training - Our technical team can provide on hand training to ensure competent and efficient use to our customer of the radio systems.

Installation support - Installation support is provided by our technical team to ensure your radio system is set up and running at its best.

Spare part & accessories - We have a wide variety of accessories to further enhance and compliment your existing two-way radio with remote speaker mics, earpieces, multi-unit rapid-rate chargers and many others. We also hold stock of spare parts ready for parts repair or replacement for quick and minimal downtime.

Rent a Walkie-Talkie

From short-term to long-term rental, and from handheld to mobile / fixed land and maritime systems, KINETRA NETWORK and our partners can provide solutions for all your rental requirements.

Please contact us now and get the latest pricings and packages...!!!